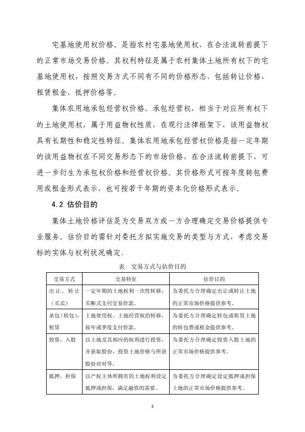
《集体土地使用权地价评估技术指引》(征求意见稿).pdf

文件预览:

预览图片 预览图片 预览图片
立即下载

需要登录后下载

文件格式:.PDF
文件大小:0.38MB
上传时间:2023年5月29日
下载次数:0
上传者:l.y.j
浏览次数:68
评分:5.0
我要举报该文件侵权