北京市协议出让涉及的划拨地价评估技术指引(试行).pdf

基准地价

文件预览:

预览图片 预览图片 预览图片
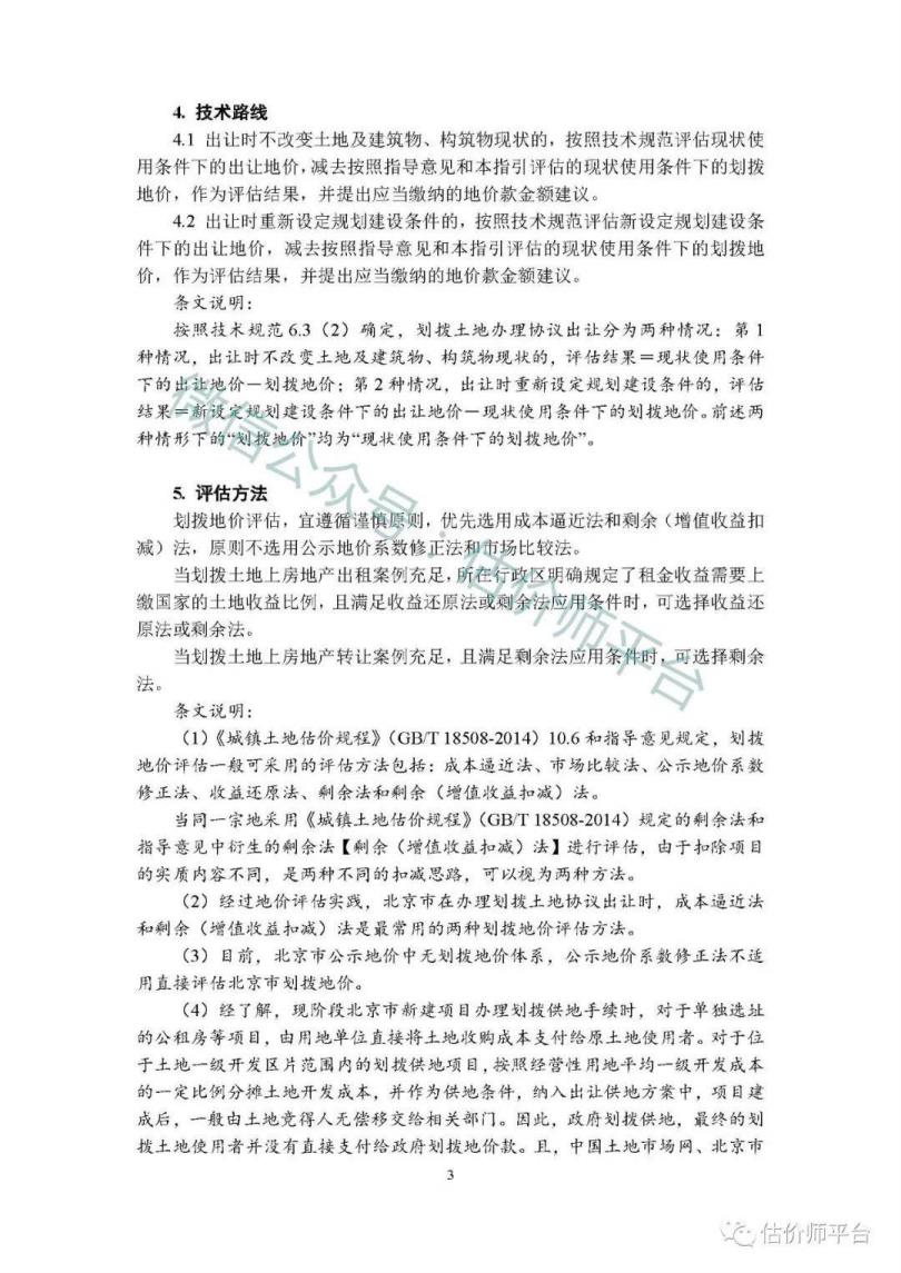
立即下载

需要登录后下载

文件格式:.PDF
文件大小:3.22MB
上传时间:2023年6月12日
下载次数:0
上传者:837179559
浏览次数:85
评分:5.0
我要举报该文件侵权